Coupang, Inc.
В марте 2021 года провела первичное публичное размещение акций (IPO) на бирже NYSE. По итогам IPO капитализация компании составила более $60 млрд.
Coupang, Inc. - это крупнейшая южнокорейская компания электронной коммерции. Компания основана в 2010 году, штаб-квартира в Сеуле. Развивает собственную логистическую сеть для быстрых и удобных доставок.
Бизнес и сервисы
Онлайн платформа Coupang.com - маркетплейс с широким выбором товаров от электроники до продуктов и одежды.
Система ракетной доставки - обеспечивает экспресс доставку заказов в течение нескольких часов по всей Южной Корее.
Сеть логистических центров и IT инфраструктура для оптимизации процессов.
Финансовые сервисы - платёжные решения, кредитные карты.
Сервисы по подписке - доставка продуктов, стриминг видео и др.
Крупнейшими конкурентами являются американские гиганты электронной коммерции, которые обладают огромными ресурсами и технологиями. У всех трёх американских компаний уже есть определённое присутствие и бизнес в Азии - Amazon, Walmart, eBay.
Помимо eBay, присутствие этих компаний фрагментировано по региону. Конкуренция со стороны американских гигантов будет только нарастать по мере их экспансии в регионе. Но все же сейчас Coupang остаётся доминирующим игроком на внутреннем рынке Южной Кореи. Поэтому стоит учесть локальных корейских конкурентов - SK Telecom, GS Retail, CJ Logistics.
Компания каждый квартал обновляет информацию для инвесторов, в которой публикует финансовые отчетности и конференц. звонки с акционерами.
Анализ годовой отчетности
Отчет о доходах
Выручка
Рост с $11,97 млрд в 2020 до $20,58 млрд в 2022 году (+72%). Это свидетельствует об увеличении клиентской базы и росте их среднего чека на фоне расширения ассортимента и сервисов компании. Темпы значительно выше рынка.
Валовая прибыль
Увеличение с $1,99 млрд до $4,71 млрд (+137%) с 2020 по 2022 год. Это говорит о том, что бизнес Coupang становится более эффективным - компания может генерировать бóльшую валовую прибыль с каждого доллара выручки. Сказывается масштаб и оптимизация логистических и других затрат.
Операционные доходы
Резкий рост расходов с 2020 по 2021 (с $-516 млн до $-1,2 млрд), обусловлен масштабными инвестициями в расширение бизнеса: в службу доставки еды, маркетинг, инжиниринг, глобальную экспансию. В 2022 г. инвестиции в развитие снижены.
Прибыль до налогообложения
Скачок убытка с -$463 млн в 2020 году до -$1,54 млрд в 2021 году. Это обусловлено резким ростом операционных расходов из-за масштабных инвестиций в развитие. В 2022 году убыток по этому показателю сокращен до -$93 млн после оптимизации издержек.
Чистая прибыль
Демонстрирует ту же динамику, что и показатель прибыли до налогообложения. Убыток вырос в несколько раз в 2021 году до $-1,54 млрд, что отражает приоритет инвестиций над прибыльностью. В 2022 году чистый убыток снижен до -$92 млн.
EBITDA
Скачок убытка по EBITDA до -$996 млн в 2021 г. из-за опережающего роста операционных расходов. В 2022 году Coupang начинает фокусироваться на повышении эффективности и оптимизации издержек, существенно уменьшая операционный убыток и EBITDA.
В 2021 финансовом году у Coupang наблюдался сильный рост выручки, но в то же время существенное падение прибыльности и отрицательная EBITDA.
В первой половине 2021 года компания сосредоточилась на масштабировании бизнеса и росте выручки в ущерб эффективности и операционной прибыльности. Во второй половине года столкнулась с нехваткой трудовых ресурсов, резким снижением спроса из-за вспышек COVID. Попытки экстренно нарастить мощности обошлись дорого и оказали негативный эффект на прибыли компании. Существенно выросли COVID-расходы (бонусы персоналу, средства защиты, дополнительный найм) - порядка $130 млн дополнительных затрат только в 4 квартале 2021 года. Высокая доля инвестиций в стартапы вроде службы доставки еды Coupang Eats, которые были на тот момент убыточны. Расширение логистической инфраструктуры (складов и т.д.) опережало темпы роста бизнеса, что привело к снижению эффективности использования мощностей.
Фактически, вспышка COVID-19 происходила с одновременным масштабированием бизнеса, что было в ущерб прибыльности и привело к отрицательным результатам. Работа компании себе в убыток очень негативно отразилась на реакции инвесторов, так как это не соответствовало их ожиданиям. Для многих логичным решением было избавиться от компании, так как восстановление былых результатов могло занять огромное количество времени, или же вовсе не наступить.
Бухгалтерский баланс
Активы
Активы выросли с $5,07 млрд до $9,51 млрд долларов, что говорит об активной инвестиционной деятельности компании, расширении бизнеса и инфраструктуры.
Обязательства
Обязательства увеличились с $5,67 млрд до $7,10 млрд. Компания активно привлекает заемные средства для вложений в развитие бизнеса. Доля обязательств в пассивах составляет 75%, что является высоким показателем.
Собственный капитал
Собственный капитал компании удалось увеличить с отрицательного значения в $-4,07 млрд долларов в 2020 году до $2,41 млрд в 2022 году. Такой скачок во многом связан с IPO и привлечением около $4,6 млрд от инвесторов в 2021 году.
Общая задолженность
Общая задолженность несколько увеличилась с $2,23 млрд в 2020 до $2,4 млрд в 2022. Это означает, что компания продолжает активно инвестировать, однако темпы роста долга снизились по сравнению с 2020 годом.
Чистый долг
Чистая задолженность Coupang перешла из положительных значений к отрицательным с $837,72 млн в 2020 году до $-1,28 млрд в 2022 году. Это позитивная тенденция - компания смогла нарастить объемы ликвидности и активов гораздо быстрее, чем привлеченного долгового финансирования.
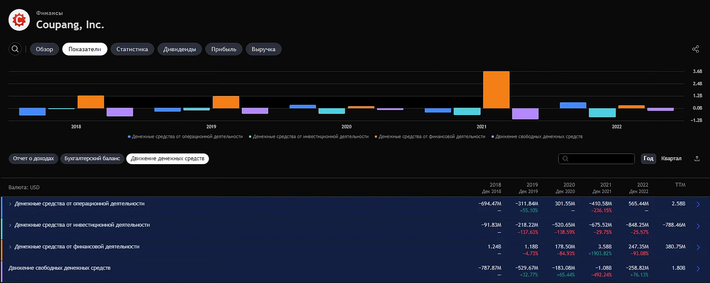
Денежные потоки
Денежные средства от операционной деятельности
Положительный денежный поток от операционной деятельности в 2022 году в размере $565,44 млн долларов - это хороший знак. Это значит, что основной бизнес компании стал генерировать больше денег, чем тратить.
Денежные средства от инвестиционной деятельности
Отрицательный денежный поток от инвестиций в размере $-848,25 млн в 2022 году показывает, что Coupang продолжает активно вкладывать средства в расширение инфраструктуры и рост бизнеса. Это логично для быстрорастущей компании.
Денежные средства от финансовой деятельности
Приток денег от финансовой деятельности сократился с $3,58 млрд долларов в 2021 году (эффект от IPO) до $247,35 млн в 2022. Это означает, что в 2022 году компания в меньшей степени полагалась на внешнее финансирование.
Движение свободных денежных средств
Отток свободных денежных средств в 2022 году на уровне $-258,82 млн долларов не является критическим, учитывая масштаб инвестиций Coupang в будущий рост. При этом этот показатель заметно улучшился по сравнению с $-1,08 млрд в 2021 году.
Анализ квартальной отчетности
Отчет о доходах
Выручка
Рост с $5,8 млрд в Q1 до $6,18 млрд в Q3 (+6,6%). Уверенный рост на фоне расширения ассортимента и услуг, а также увеличения клиентской базы. Темпы опережают рынок.
Валовая прибыль
Рост с $1,42 млрд до $1,57 млрд (+10,6%). Растёт быстрее выручки, указывая на повышение операционной эффективности бизнеса. Валовые маржи выросли с 24,5% до 25,4%.
Операционная доходы
Рост с $107 млн в Q1 до $147 млн в Q2, затем снижение до $87 млн в Q3. Положительная динамика по сравнению с Q1, но некоторое падение операционной прибыли в Q3 по сравнению с предыдущим кварталом.
В целом демонстрирует улучшение операционных результатов бизнеса по сравнению с началом года. Это результат оптимизации затрат и масштабирования таких прибыльных направлений как реклама. Но в Q3 случилось небольшое замедление, за счет инвестиций в новые проекты. Относительно 2022 года динамика однозначно остается позитивной.
Чистая прибыль
Факторами роста прибыли в Q2 послужило увеличение валовой прибыли на $100 млн кв/кв на фоне роста выручки и сдерживание операционных расходов (только +$41 млн). В Q3 эти эффекты были слабее из-за меньшего прироста валовой прибыли кв/кв (+$50 млн) и роста операционных расходов на $60 млн.
EBITDA
Снижение с $255 млн в Q1 до $155 млн в Q3 из-за роста инвестиций в развитие бизнеса. Остаётся на прибыльном уровне, позволяя инвестировать в расширение.
В целом наблюдается уверенный рост выручки и маржинальности на фоне увеличения клиентской базы. При этом Coupang продолжает инвестировать в развитие, что временно сказывается на EBITDA.
Бухгалтерский баланс
Активы
Общая сумма активов показывает устойчивый рост с $9,71 млрд до $11,56 млрд. Позитивный фактор, который говорит о расширении бизнеса.
Обязательства
Обязательства также растут ($7,15 млрд в Q1 против $8,63 млрд в Q3), что логично при росте активов. Небольшое опережение темпов роста обязательств может говорить об активном использовании заемного финансирования.
Собственный капитал
Демонстрирует положительную динамику, увеличившись с $2,56 млрд до $2,93 млрд. Это связано с чистой прибылью компании в течение 3 кварталов. Также позитивный фактор.
Общая задолженность
Общая задолженность растет в абсолютных значениях.
Чистый долг
Но чистый долг (за вычетом краткосрочных инвестиций и денежных средств) снижается и входит в отрицательную зону - т.е. у компании нет убытков.
Денежные потоки
Денежные средства от операционной деятельности
Наблюдается позитивная динамика в Q2 по сравнению с Q1 (рост на 59,5%), что говорит об увеличении поступлений от основной деятельности компании. Но в Q3 произошло снижение на 9,6% по сравнению с Q2, что говорит о временных трудностях в продажах и других операциях.
Денежные средства от инвестиционной деятельности
Показатель имеет отрицательные значения, что означает превышение инвестиционных расходов над поступлениями. Наибольший отток денежных средств наблюдался в Q2, что говорит об активных вложениях компании в развитие, в том числе за счет заемных ресурсов. В Q3 отток сократился на 63,7% по сравнению с Q2.
Денежные средства от финансовой деятельности
Положительная динамика, рост на 214,5% в Q2 по сравнению с Q1 указывает на то, что компания активно привлекала заемный капитал. Но в Q3 показатель снизился на 85,8%, что означает сокращение заимствований.
Движение свободных денежных средств
Несмотря на спад операционных и финансовых денежных потоков в Q3, движение свободных средств уверенно растет - на 23,3% в Q3 по сравнению с Q2. Это говорит о том, что у компании достаточно прочный запас ликвидности.
Мультипликаторы
Оценка стоимости и базовые показатели
Данные мультипликаторы оценки Coupang показывают, что акции компании торгуются с премией по сравнению со средними показателями по сектору:
P/E (TTM и FWD)
Коэффициент P/E (цена/прибыль) Coupang примерно в 4-5 раз выше медианных значений. Это говорит о том, что инвесторы готовы переплачивать за акции компании, рассчитывая на высокие темпы роста прибыли в будущем.
EV/EBITDA (TTM и FWD)
Мультипликатор стоимость компании/операционная прибыль также показывает сильное превышение показателей сектора - инвесторы готовы платить значительную премию на основе оценки растущей операционной прибыли Coupang.
Price/Book (TTM и FWD)
Коэффициент цена/балансовая стоимость Coupang почти в 5 раз выше медианного значения. Это говорит от том, что инвесторы высоко оценивают нематериальные активы и потенциал роста компании.
Таким образом, мы видим очень оптимистичные ожидания в отношении перспектив Coupang и готовность платить существенную премию за возможность инвестировать в ее акции.
Уровень роста и базовые показатели
Revenue Growth (YoY)
Выручка Coupang в годовом отношении растет на 13,85-13,80%, что практически в 3 раза быстрее медианных показателей по сектору. Это указывает на высокие темпы роста бизнеса и спроса на его услуги.
CAPEX Growth (YoY)
Рост капитальных затрат Coupang в годовом сравнении снизился на 10,07%, тогда как в среднем в секторе наблюдается рост на 8,10%. Снижение инвестиций в потребительском секторе обычно настораживает инвесторов. В данном же случае это может означать, что Coupang притормозила инвестиции в расширение после активной фазы роста.
Coupang демонстрирует сильный рост выручки на фоне замедления темпов инвестиций. С одной стороны, это хороший знак - компания сосредоточилась на монетизации спроса. Но с другой стороны - для устойчивого долгосрочного роста Coupang нужно продолжать вкладывать в инфраструктуру, что может вновь снизить прибыльность.
Звонок с акционерами, Q3 2023
Основные тезисы со звонка:
Позитив
Продолжается рост ключевых показателей - выручки, валовой прибыли, числа активных пользователей. Ускоряются темпы роста по сравнению с предыдущими кварталами. Рост числа активных пользователей в Q3 составил 14% по сравнению с 10% в Q2 и 5% в Q1. Расширяется ассортимент товаров, что положительно влияет на ключевые показатели компании. Растет динамика в развивающихся направлениях бизнеса - доставке еды “Eats” и новом рынке Тайваня. Например, “Eats” достигла 20% доли рынка доставки еды. Компания генерирует рекордные денежные потоки - $2,6 млрд операционного денежного потока в Q3. Руководство компании уверены в том, что смогут добиться долгосрочной цели прибыльности по показателю EBITDA более 10%.
Негатив
Скорректированная прибыль в расчете на акцию составила $0,05 доллара, что ниже ожиданий аналитиков на $0,02 доллара. Компания не дотянула до прогнозных показателей по чистой прибыли. Валовая прибыль в сегменте Product Commerce снизилась по сравнению с предыдущим кварталом. Это говорит о давлении на прибыльность основного бизнеса. Увеличение убытков в сегменте Developing Offerings (развивающиеся направления) до $161 млн с убытком $91 млн годом ранее. Это свидетельствует о значительном увеличении инвестиций и расходов на развитие новых направлений бизнеса. Снижение скорректированной EBITDA прибыли для всего бизнеса. Хотя руководство ожидает улучшения этого показателя в будущем. Давление на маржинальность из-за расширения ассортимента товаров и услуг. Эти краткосрочные факторы могут и далее негативно влиять на рентабельность.
Исходя из стенограммы конференц. звонка, результаты Coupang выглядят многообещающе, и я не вижу оснований для продажи акций компании на данный момент (если вы их удерживаете). Компания демонстрирует стабильный рост ключевых показателей и укрепляет свои конкурентные преимущества. В ходе телефонного разговора о прибылях мы узнали, что экспансия компании на Тайвань принесла обнадеживающие результаты, и рынок был воспринят положительно. Компания Coupang отметила, что в 2023 году ее приложение станет самым скачиваемым на Тайване. Это отличные новости для инвесторов. Более того, руководство заявило, что готово отказаться от инвестиций, которые, по их мнению, приносят меньшую, чем ожидалось, прибыль: “Мы дисциплинированно распределяем капитал. Мы начинаем с небольших инвестиций, затем тщательно тестируем и итерируем. Мы инвестируем больше капитала с течением времени в возможности, которые имеют лучший долгосрочный потенциал денежных потоков. В рамках наших международных инициатив мы закрыли нашу деятельность в Японии, где мы не приносили той прибыли, на которую надеялись. Напротив, нам нравится то, что мы видим на Тайване, который демонстрирует те же признаки преобразующего потенциала, который мы видели в Корее, когда запустили Rocket Delivery.”. Подобный подход не только внушает доверие, но и вдохновляет.
Риски
Макроэкономические риски - экономический спад в Корее или Тайване, снижение потребительских расходов; рост инфляции и процентных ставок, что ограничивает потребительский спрос и прибыльность.
Конкуренция - усиление конкуренции со стороны локальных или международных игроков.
Операционные риски - перебои с поставками и логистикой (например, из-за пандемий); сложности с масштабированием бизнеса на новых рынках (Тайвань).
Геополитические риски - ухудшение отношений между Северной и Южной Кореей, возобновление конфликта; военные провокации и угрозы со стороны Северной Кореи; обострение напряженности вокруг Тайваня, угрозы вторжения. Это играет роль, т.к. компания проводит экспансию данных регионов с целью расширения своего присутствия.
Подобные проблемы присутствуют во всем мире и в любой компании. Но при этом не стоит забывать ни об одном из этих факторов, так как они играют ключевую роль в её финансовых показателях.
Держатели акций
Большая часть акций (80,97%) находится в собственности институциональных инвесторов. Это говорит о том, что компания является привлекательной для крупных инвестиционных фондов и других институциональных игроков.
Крупнейшим держателем акций является SB Investment Advisers (UK) LTD, которому принадлежит 26,42% всех акций. Эта компания обладает значительным влиянием и контролем над бизнесом. Но к сожалению нет подробной информации о компании SB Investment Advisers (UK) LTD. Вероятно, за ней стоят крупные инвесторы, возможно институциональные или состоятельные частные лица.
Среди прочих крупных держателей - инвестиционные и управляющие компании из США и Великобритании. Это указывает на то, что компания является привлекательной для глобальных инвесторов.
Доля акций в собственности топ-менеджмента и инсайдеров невелика - 0,83%. Это говорит о том, что контроль и управление компанией находится в руках внешних инвесторов.
Структура владения акциями говорит о большом интересе к компании со стороны институциональных инвесторов при небольшой доле менеджмента и контролирующих лиц. Ключевым бенефициаром является неизвестная инвестиционная компания SB Investment Advisers.
Итог
Компания Coupang показывает признаки улучшения фундаментальных показателей. Её ближайшая стратегия сосредоточена на расширении клиентской базы и повышении прибыльности, при этом сохраняя фокус на высоком качестве обслуживания клиентов. Coupang выделяется на конкурентном рынке электронной коммерции Южной Кореи благодаря инновационной логистической сети, обеспечивающей быструю доставку. Компания также извлекает выгоду от возможностей в сфере рекламы: ее рекламный бизнес демонстрирует значительный рост с потенциалом высокой операционной прибыли.
Постоянно растущее количество активных клиентов и стабильные темпы роста выручки, невзирая на колебания, указывают на потенциал Coupang по дальнейшему расширению. Перспективы компании в Южной Корее и Тайване выглядят многообещающе, чему способствует приверженность руководства к повышению качества обслуживания и непрерывным инновациям.
Дополнительным аргументом в пользу Coupang является тот факт, что эта компания входит в топ-2 инвестиций известного инвестора Стэнли Дракенмиллера, чей фонд в среднем показывал около 30% годовой доходности на протяжении многих лет. Сейчас его доля в Coupang составляет 13% от портфеля. Также компания занимает 13 место в портфеле фонда Билла и Мелинды Гейтс (0,4%).
Несмотря на сложные экономические условия в мире, у Coupang сильные позиции - финансовая подушка, отсутствие долгов, авторитетные инвесторы, постепенный рост выручки и прибыли. Все эти факторы делают компанию привлекательной для долгосрочного инвестирования.










